Objetivo
Promover proteção e protagonismo social de pessoas migrantes e refugiadas LGBTTQIA+ por meio de uma metodologia integrada de acolhimento individual, fortalecimento comunitário e incidência, capaz de reduzir vulnerabilidades, ampliar acesso a direitos e transformar experiências individuais em mudanças estruturais nas políticas públicas.
Objetivos específicos
• Garantir acolhimento seguro, escuta qualificada e acesso imediato a direitos.
• Reduzir vulnerabilidades sociais, econômicas e de segurança por meio de planos individuais de acompanhamento.
• Fortalecer redes de apoio, pertencimento e autonomia através de atividades formativas, culturais e de cuidado coletivo.
• Formar lideranças migrantes internacionais LGBTTIQA+ para participação sociopolítica.
• Transformar evidências comunitárias em propostas de políticas públicas.
Problema Solucionado
O aumento global de políticas anti-imigração e anti-LGBTTQIA+ intensifica o deslocamento forçado de migrantes e refugiados de mais de 64 países onde ser LGBT+ é criminalizado. Ao chegar ao Brasil após graves violações de direitos humanos, enfrentam exclusão estrutural e invisibilidade nas políticas migratórias e agendas LGBTTQIA+, apesar do discurso institucional favorável. Sem redes de apoio, sofrem com barreiras linguísticas, xenofobia, racismo, transfobia e dificuldades de acesso a documentação, saúde, moradia e proteção social.
O monitoramento da organização (2023–2024) aponta 82,9% de desemprego, 87% das mulheres trans migrantes dependentes do trabalho sexual, 67,4% vivendo em favelas, 13,1% em situação de rua e 53,8% das pessoas com condições graves de saúde vivendo com HIV/Aids. Sem direito ao voto, seguem fora dos espaços formais de decisão, enquanto serviços públicos estão despreparados para atender mulheres trans, não binárias e famílias migrantes. A ausência de políticas específicas amplia o isolamento e a exposição à violência, agravados pela falta de respostas rápidas em emergências — problema que a Tecnologia Social busca enfrentar de forma estruturada e reaplicável.
Descrição
A Tecnologia Social (TS) da LGBT+Movimento resulta dos 8 anos de atuação com pessoas migrantes e refugiadas LGBTTQIA+ no Rio de Janeiro. Somos líderes na oferta de acolhimento integrado para pessoas migrantes e refugiadas LGBTTQIA+ e desenvolvemos um modelo sistematizado e replicável, capaz de responder às necessidades multidimensionais de comunidades submetidas a múltiplas vulnerabilidades. Toda a metodologia nasce da escuta ativa, da experiência em campo e da participação direta da comunidade atendida.
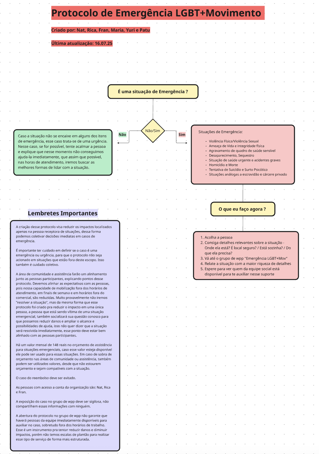
A TS é estruturada em três eixos complementares — Assistência, Comunidade e Incidência — formando um ciclo contínuo de estabilização, autonomia e transformação estrutural. Os três eixos também se articulam no Protocolo de Emergência, que reúne equipe técnica, lideranças comunitárias e articulação institucional para respostas rápidas a situações de risco. Cada eixo possui procedimentos descritos em instrumentos internos (fichas de caso, protocolos e guias de atividades), que garantem coerência, padronização e possibilidade de replicação.
EIXO 1 – ASSISTÊNCIA
Objetivo: garantir proteção imediata, acesso a direitos e redução de vulnerabilidades.
Metodologia e etapas:
Acolhida e vínculo, com escuta qualificada e identificação de riscos.
Diagnóstico participativo, mapeando documentação, moradia, segurança, saúde e trabalho.
Plano Individual de Ação, com metas e encaminhamentos definidos com a pessoa atendida.
Acompanhamento continuado, com monitoramento mensal e revisões do plano.
Resposta emergencial, ativada em casos de violência, situação de rua, insegurança alimentar ou risco imediato, articulando os três eixos.
A Assistência utiliza instrumentos internos como ficha de caso, planilha de indicadores, fluxos e guia de atendimento, que organizam o processo e orientam encaminhamentos à rede pública e a parceiros.
EIXO 2 – COMUNIDADE
Objetivo: fortalecer pertencimento, combater isolamento e construir autonomia coletiva.
Atividades principais:
• Aulas semanais de Português, voltadas para vida cotidiana, direitos e empregabilidade.
• Oficinas mensais formativas e artísticas, incluindo direitos, audiovisual, memória e liderança.
• Encontros comunitários e assembleias trimestrais, onde são definidos temas, prioridades e diretrizes da organização.
• Atividades de cuidado coletivo, como almoços, celebrações e ações culturais.
O eixo Comunidade funciona em diálogo constante com a Assistência (que encaminha participantes para integração) e com a Incidência (que transforma vivências em pautas políticas). As dinâmicas internas são organizadas por roteiros e protocolos que orientam facilitadoras e garantem continuidade metodológica.
EIXO 3 – INCIDÊNCIA
Objetivo: transformar evidências produzidas nos atendimentos e nas vivências comunitárias em melhorias estruturais nas políticas públicas.
Metodologia:
Pesquisa-ação, sistematizando dados e relatos que emergem da Assistência e da Comunidade.
Formação política, preparando lideranças migrantes LGBTTQIA+ para participação em conselhos, audiências e conferências.
Articulação institucional, com presença ativa da organização em espaços de controle social.
Propostas de políticas públicas sobre documentação, nome social, proteção, saúde e atendimento humanizado.
Campanhas públicas contra xenofobia, racismo, transfobia e violências estruturais.
O eixo Incidência também alimenta os demais eixos com informações sobre direitos, rotinas de atendimento e atualizações legislativas, fortalecendo o ciclo completo da tecnologia.
FLUXO OPERACIONAL INTEGRADO
O processo funciona como um ciclo contínuo:
A pessoa chega pela Assistência, onde recebe acolhida, diagnóstico e plano de ação.
É integrada às atividades da Comunidade, ampliando redes de apoio e autonomia.
Passa a participar da Incidência por meio de formações, pesquisa-ação e participação política.
As vivências da Comunidade geram demandas que alimentam a Incidência; as conquistas da Incidência fortalecem a Comunidade.
Em situações de risco, os três eixos atuam conjuntamente através do Protocolo de Emergência, liderado pela Coordenação da Assistência, assegurando respostas rápidas e seguras.
Ao criar fluxos intersetoriais, transforma isolamento em proteção coletiva e fortalece a voz política da comunidade LGBTTQIA+ migrante e refugiada. A TS enfrenta o vazio institucional dessa intersecção (gênero/diversidade com migração/refúgio) ao articular parcerias com serviços públicos, saúde, abrigos e organizações de direitos humanos, permitindo respostas rápidas, encaminhamentos seguros, acompanhamento digno e situações de emergência.
IMPACTO E FOCO EM EQUIDADE
Mais de 80% do público atendido são mulheres migrantes, mulheres negras e mulheres trans, grupos expostos a múltiplas formas de violência. A TS promove ganhos em segurança, autonomia, acesso à documentação e participação política. Relatos mostram aumento de autoestima, redução de situações de rua, melhoria na saúde mental e fortalecimento de redes de apoio.
Recursos Necessários
Para a fase inicial de implantação de uma Unidade da TS (UTS), focada na criação de ponto de acolhimento e articulação territorial, os recursos referem-se a 6 meses de diagnóstico, instalação e capacitação da equipe.
Recursos Humanos:
Dupla implementadora composta por:
1. Coordenação de Implantação: responsável pelo diagnóstico territorial, articulação institucional, planejamento operacional, logística, contratação e adaptação da metodologia ao território.
2. Referência Técnica de Assistência e Comunidade: responsável pela escuta inicial, mapeamento comunitário, adaptação de protocolos de Assistência/Emergência e apoio à instalação do ponto de acolhimento.
Estrutura e Mobiliário: locação de espaço acessível e seguro para a UTS, com mobiliário básico (2 mesas, 4 cadeiras, armário) e adequações iniciais.
Tecnologia: dois kits de trabalho (2 notebooks), impressora multifuncional, acesso à internet (roteador ou móvel), projetor para atividades comunitárias e telefone celular institucional.
Diagnóstico e Divulgação: materiais de escritório, instrumentos para mapeamento da rede local, parcerias e materiais de divulgação (flyers/cartões).
Logística e Insumos: passagens e estadias (30-60 dias) da dupla implementadora para instalação no território; e fundo para viabilizar reuniões iniciais com serviços públicos e comunidade (transporte/alimentação). Tais recursos viabilizam uma sede funcional apta a adaptar a TS às especificidades locais.
Resultados Alcançados
Desde 2017, a LGBT+Movimento é uma das poucas organizações no Brasil dedicadas exclusivamente ao atendimento de pessoas migrantes e refugiadas LGBTTQIA+. Nesse período, mais de 5.000 pessoas foram sensibilizadas por meio de eventos, formações, campanhas e ações de incidência. A implantação da TS de acolhimento integral gerou resultados mensuráveis e documentados nos três eixos que a estruturam.
No Eixo Assistência, foram realizados mais de 3.500 atendimentos individuais, alcançando pessoas de 23 nacionalidades. Destacam-se a regularização migratória de mais de 200 pessoas e a inclusão de nome social em documentos de mais de 40 pessoas trans, além de mais de 1.400 auxílios financeiros emergenciais. O Protocolo de Emergência orienta respostas a situações de violência, crises de saúde e risco iminente. Todos os atendimentos são registrados em fichas de caso padronizadas, baseadas em Guia de Acolhimento, permitindo monitoramento contínuo e geração de dados para relatórios e ações de incidência.
No Eixo Comunidade, foram desenvolvidos projetos estruturantes de fortalecimento coletivo, saúde, educação, empregabilidade e cuidado psicossocial. A governança da TS é participativa, com decisões coletivizadas por meio de encontros comunitários e de uma Mesa Deliberativa, que articula as demandas da comunidade às ações da organização.
No Eixo Incidência, foram produzidos 13 relatórios com dados inéditos sobre o perfil socioeconômico da população migrante e refugiada LGBTTQIA+, utilizados na formulação de políticas públicas. A organização possui assento em três conselhos oficiais no Rio de Janeiro e co-fundou a Rede Internacional de Proteção para pessoas LGBTI+ em mobilidade humana. Entre os resultados, destaca-se a eleição da primeira delegada lésbica em conferências nacionais de migração e a aprovação da Política Nacional de Acolhimento e Proteção para pessoas LGBTQIA+ migrantes como proposta prioritária.
Desde 2022, visando ampliar a reaplicabilidade da TS, a organização mapeou 16 estados brasileiros para o ACNUR, capacitando mais de 300 agentes humanitários. Esse processo sistematizou lacunas e forneceu base para a implantação de novas Unidades da TS. Os resultados qualitativos de 2025 indicam percepções de “acolhimento afetivo”, “família” e “ambiente seguro”. O acompanhamento ocorre por indicadores e avaliações periódicas, demonstrando impacto na proteção e na participação política de migrantes e refugiadas LGBTTQIA+.
Público atendido
- População em Situação de Rua
- Outros
- Crianças
- Desempregados
- Famílias de Baixa Renda
- Idosos
- Mulheres
- Povos Indígenas
- Afrodescendentes
Comentários